
![]() |
Попросила как-то меня дражайшая половина почистить ей украшения. Дело это не благодарное по причине того, что разные серьги, цепки и кулоны имеют развитую неровную наружную поверхность, да еще с уймой недоступных для тряпок и щеток мест. Я конечно с тихой грустью выполнил просьбу, но качество работы оставляло желать лучшего. Вот тогда-то я впервые подумал про ультразвуковую ванну. Мыть такие вещи в ней совсем другое дело. Но работа была разовая и я про ванну забыл. А тут, намедни, проходя по радиорынку, обратил внимание на азиатские ультразвуковые девайсы, обещающие за пару тысяч рублей 35 ватт китайской мощности на 0,6 литра воды. И при этом непременный изумительный очищающий эффект. Думаю, надо брать. Деньги не большие, да и ванна пригодиться не только девичьи побрякуши чистить. Думал, думал. Да и надумал сделать ее своими руками. Подозреваю, что по деньгам не меньше на круг выйдет. Но зато я за эти деньги еще и удовольствие от процесса получу. |
|---|
Начал я с изучения того, какие излучатели используются для таких ванн. И на пробу заказал с Али «таблетку» заявленной мощностью в 35 ватт. Но, к сожалению, по пути из Пекина в Москву почта России пьезоэлемент превратила в керамическую пыль. Умудрённый горьким опытом второй раз я заказал себе 60-ти ваттный излучатель Ланжевена. Который был доставлен мне в целости и сохранности. Литровое нержавеющее корытце с крышечкой, которое я планировал использовать в качестве ванны, было загодя приобретено в «Метро», и называлась «Гастрономическая емкость». Ну вот, основные части ванны закуплены и можно приступать к генератору.
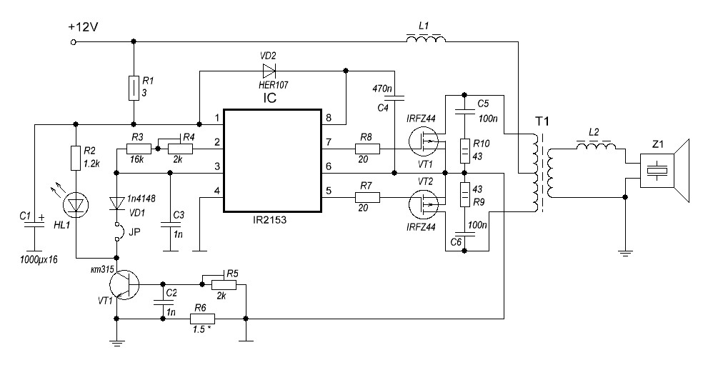
Погуглив, я, к своему огорчению, нашел не так много схем генераторов с хорошим описанием. Да и то, что было найдено, вступало в противоречие друг с другом. Автогенераторы с питанием от сети меня, по началу, не очень привлекли и поэтому я, для тестирования излучателя, собрал пуш-пул на IR2153. В сети оказалось достаточное количество информации о том, как прикрутить к нему ланжевен используя трансформатор от компьютерного блока питания.
Вдоволь наигравшись с настройкой частоты, подбором деталей снабберной цепи, а также используя разные обмотки трансформатора и меняя индуктивность выходного дросселя, я разочаровался в этой схеме. По моему скромному мнению, простые схемы пуш-пулов не подходят для ультразвуковых ванн. Потому как рабочая частота излучателя зависит, в том числе и от уровня жидкости налитой внутрь емкости. А любое изменение рабочей частоты тащит за собой необходимость в корректировке работы генератора. И если этого не делать, то система будет работать с низким КПД да при этом еще и греться как утюг. Безусловно, можно усложнить схему, сделать обратную связь, которая будет автоматически корректировать частоту генератора, но это уже на любителя. Да и использование трансформатора без перемотки меня сильно смущает. К тому же у этой схемы есть еще один недостаток. Для ее питания необходимо использовать достаточно мощный блок, который при 12 вольтах должен отдавать около 6 ампер. Не так чтобы это сейчас проблема, при наличии на рынке широкого выбора импульсных блоков питания, но появляется резонный вопрос. Нафига? Это как не крути дополнительное место в корпусе.
Толи из-за того, что у меня не хватает опыта работы с такого рода устройствами, толи из-за кривизны рук, но я так и не смог добиться качественной работы от этой схемы. Ванна уныло «свистела», пуская по воде еле заметную рябь, но обещанных 60 ватт не было и в помине. Когда мне это надоело, я устремил свой взор на схемы автогенераторов, работающих непосредственно от сети, благо их в нете оказалось много. Но при ближайшем рассмотрении выяснилось, что все они на одно китайское лицо которое на Али стоит около двух тысяч за 100 ваттный блок.
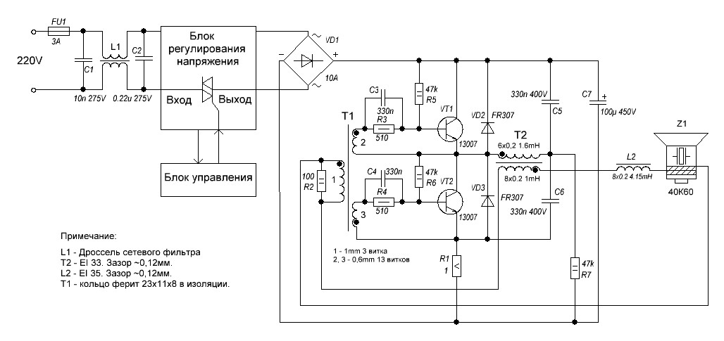
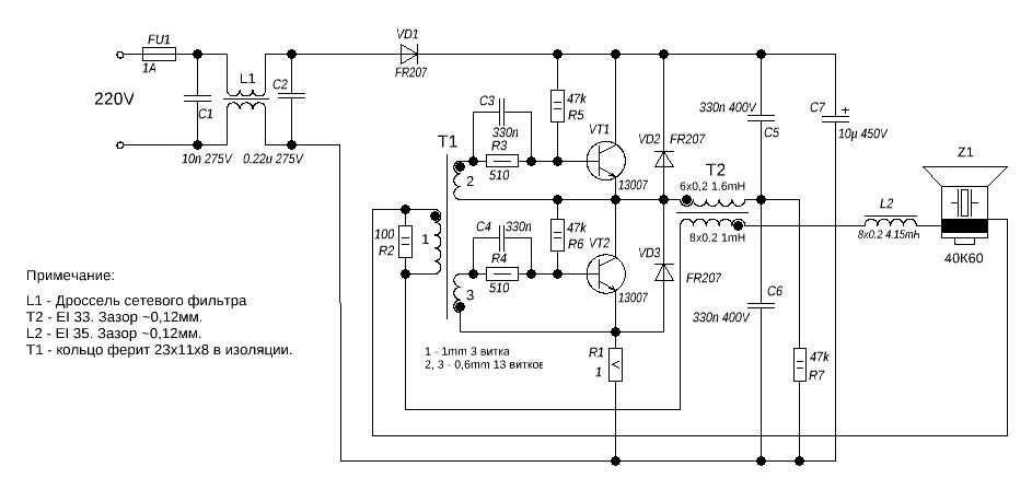
Взяв за основу одну из схем, найденных в интернете, я попытался найти этот блок на Али. И мене это удалось, а добродушный «Ляо» на страничке своего магазина оставил множество фоток драйвера, как со стороны печати, так и со стороны элементов. Немного поколдовав над китайской схематехникой и сравнив с тем, что у меня уже было, я получил вполне удобоваримую схему генератора для ультразвуковой ванны.
В этой схеме меня смущало только одно - моточные изделия. Дело в том, что я с ними не дружу. Как-то не сложилось с малолетства. И все же, из-за того, что достать трансформатор и дроссель можно только прикупив готовую плату у дедушки Ляо, а это не входило в мои планы, я с трепетом полез в закрома родины и вынул оттуда штук шесть импульсных трансформаторов, подходивших по размеру и изъятых мной из старых компьютерных блоков питания. Почему шесть? Все просто. Дело в том, что в процессе разборки многие из них уйдут в Валгаллу. Так и получилось. После того как я снял с них клейкую ленту, отварил минут пятнадцать в кипящей воде и нежно разобрал у меня осталось запчастей всего на три полноценных трансформатора, да и то один из них не подходил потому как имел очень большой внутренний зазор в 2 мм. Его как раз видно на фотографии.
После разборки сердечников дело пошло бодрее. В найденной схеме были указаны необходимые значения индуктивности, а также количество и толщина проводников. Итак:
Т2 - ферритовый сердечник EI 33 с зазором около 0.1мм. Для измерения зазора мне пришлось прикупить на рынке специальный щуп. Зазор пропиливал алмазным надфилем так, чтобы щуп 0,1мм свободно входил в зазор, а уже 0,2мм нет.
Первой мотаем вторичную обмотку, составленную из восьми проводов по 0,2мм. около 45…50 витков. После чего собираем сердечник и замеряем индуктивность. Отматываем/доматываем до значения 1 mH. У меня получилось 40 витков. Затем мотаем первичную обмотку, составленную из шести проводов по 0,2мм. около 55…60 витков. Необходимо получить значение в районе 1.6 mH. У меня получился 51 виток. Обе обмотки мотаем в одну сторону и отмечаем их начала. Каждый слой изолируем друг от друга. Я провода не свивал. Сердечника хватило впритык. Еще бы одного слоя трансформатор не потянул.
L2 – ферритовый сердечник ЕЕ 40 (рекомендуют EI 35, но у меня такого не нашлось) с зазором 0,1 мм. Мотаем обмотку, состоящую из восьми проводов по 0,2 мм. Около 70…80 витков. После чего вставляем сердечник и замеряем индуктивность. Отматываем/доматываем до значения в 4.15 mH. Каждый слой изолируем друг от друга. Видно, что после намотки дросселя место на каркасе еще осталось. Так, что можно смело брать сердечник и меньших габаритов.
Т1 – ферритовое кольцо 19х10х8. Перед тем как намотать проволоку я обмотал кольцо изолентой. Затем двумя проводами 0,6 мм одновременно мотаются обмотки 2 и 3 по 13 витков, а поверх них проводом 1 мм. мотается 3 витка обмотки номер 1. Все они наматываются в одну сторону, чтобы начала были на одной стороне.
Да. Хочу немного рассказать о том, как я крепил ланжевен к ванне. Сначала я сделал это с помощью клея эпоксидного «Сила». Но «Сила» оказалась слабой. Хотя слой клея между излучателем и ванной был минимальным, но в процессе испытаний в нем начали образовываться трещины и ланжевен благополучно отвалился. Истины ради надо сказать, что отвалился он не просто так, а работая на максимальной мощности. Дело в том, что я запустил устройство без нагрузки (только с водой). Бурление было насколько интенсивным, что в какой-то момент мне показалось что вода вскипела. После случившегося я вместо диодного моста в схему поставил простой выпрямительный диод и, зачистив ванну и ланжевен от остатков «Силы», склеил их уже «Poxipol»ом. Вроде держится хорошо. Но желание проверять прочность крепления на запредельных мощностях у меня уже нет.
Ниже представлены два видеоролика, на которых показана работа ванной при установленном диодном мосте и с выпрямительным диодом.
Работа с диодным мостом.
Работа с выпрямительным диодом.
Видно, что работа излучателя с диодным мостом для этой ванны избыточна. Поэтому я в дальнейшем либо прикручу регулятор мощности, либо оставлю схему с одним выпрямительным диодом.
Для тестирования и настройки схемы была сделана пробная плата, которую пришлось модифицировать в процессе эксперимента. После того как я благополучно сжег 13007 их пришлось заменить на то что было под рукой 2SC2625. Это, очень мощные транзисторы для этой ванны, но других у меня не нашлось.
В итоге для дальнейшего использования у меня получилась вот такая схема. Собственно говоря, можно было упихнуть все в корпус и на этом успокоиться. Но это неспортивно. Т.к. я с этой ванной никуда не спешу, то попробую оснастить ее не только таймером, но и регулятором мощности.
Разводку платы не прилагаю потому как пока это только прототип. И конечно обращаю ваше внимание на то, что включение этого устройства в первый раз необходимо производить через лампы накаливания (у меня две по 40 ватт в параллель) !!! Это сбережет много ваших нервов и денежных средств.
А на сегодня всё. Удачи.
P.S. Все приложения в конце страницы.
03.04.19
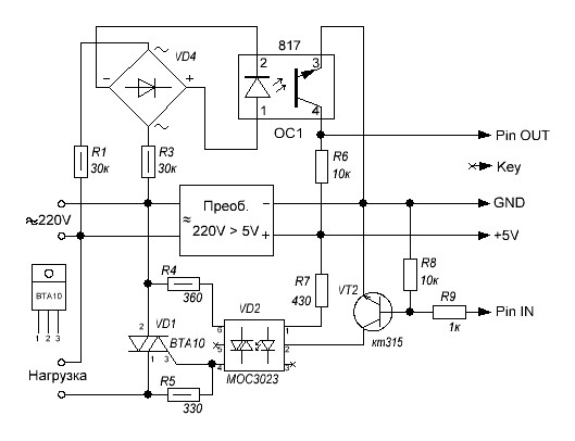
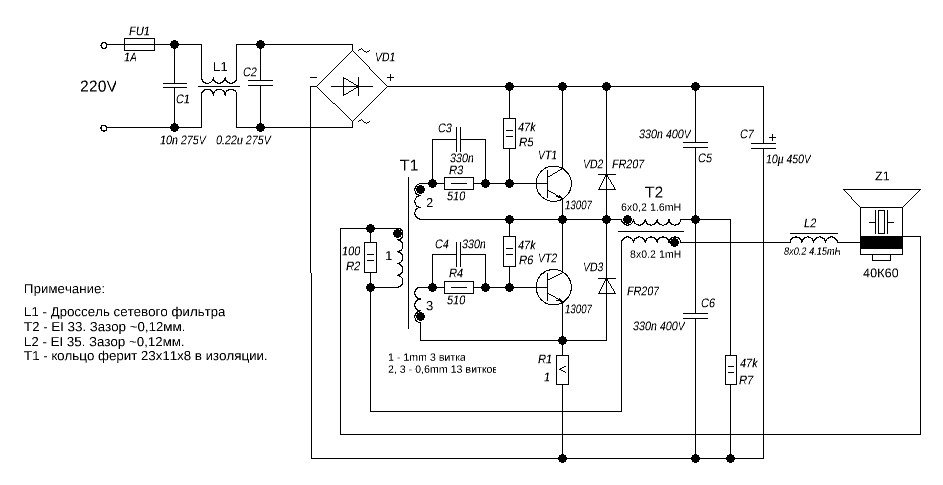
Дошли наконец руки и до этого проекта. Долго он лежал без дела. И все из-за того, что я захотел сделать управление ультразвуковой ванной не только с таймером, но еще и с изменяемой мощностью. Т.к. мой регулятор мощности себя оправдал, то я решил на его базе сделать блок управления драйвером ультразвуковой ванны.
Вот общая схема генератора УЗ излучателя.
С помощью регулятора мощности я могу изменять входное напряжение в широком диапазоне, поэтому, вместо выпрямительного диода на входе, я решил снова поставить диодный мост. Остальная часть схемы изменений не претерпела.
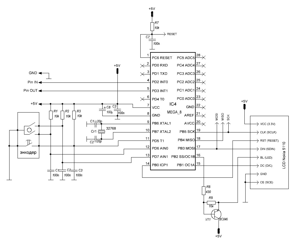
Для управления драйвером я применил опробованную мной схему регулятора мощности. От прототипа она отличается только блоком управления. Т.к. идея универсального блока показалось мне удачной, то я слегка переделал подключение энкодера и развёл платы таким образом, чтобы блок можно было использовать как базу для других проектов. Если есть желание, то разводку блока управления можно сильно упростить, убрав оттуда лишние дорожки под ненужные в этом проекте элементы.
Схема блока регулирования.
Схема блока управления.
Блок регулирования я оснастил радиатором и разместил непосредственно на плате драйвера излучателя, а блок управления будет крепиться к передней стенке корпуса ванны. Что бы ничего не мешалось, для него специально оставлено место.
Программа управления включает в себя не только возможность выставить мощность и время работы ванны, но и установить один из двух режимов: непрерывный или пульсирующий. При этом можно настроить время работы и простоя в пульсирующем режиме. Также есть возможность настроить верхнюю и нижнюю границы рабочего диапазона ну и конечно шаг изменения мощности. Вся информация размещена в двух меню (главное меню и меню настройки):
Для изменения параметров необходимо подвести курсор к строке в меню, а затем нажать на кнопку энкодера. После чего вращая ручку энкодера можно изменять параметры. Выход также по нажатию на кнопку. При этом новые параметры будут записаны в память МК.
Мощность в меню настроек, как и в регуляторе измеряется в тактах счетчика Т1 от прерывания по INT0. Т.е. чем больше значения, тем позже включается тиристор и, тем меньше подаваемая мощность! Т.к. я использовал однобайтовую переменную, то нижний предел мощности ограничен 255-ю тактами это около 40… 50 V. Программно нижний предел загрублен до 250 тактов. Верхняя граница мощности находится в районе 4…5 тактов, но она тоже снижена программно до 30 тактов. Проценты мощности, которые регулируются в главном меню это как раз промежуток между верхней и нижней границей рабочего диапазона, где за 100% принимается верхняя, а за 0% нижняя граница.
Вообще блок управления можно использовать и как отдельное устройство для апгрейда уже имеющейся мойки. В этом случае его необходимо установить в питающую цепь слегка изменив входную группу мойки если она имеет собственное управление.
Плату драйвера развёл таким образом, чтобы все элементы были по краям. Это позволит мне сделать ванну немного ниже т.к. ланжевену в центре ничего не мешает. Также оставлены места для размещения на корпусе разъема для питания и выключателя. Общая компоновка представлена на одной из фотографий.
Какие наблюдения были сделаны мной в процессе творения: Устройство работает, это можно увидеть, посмотрев ролик ниже; Необходимая мощность для работы сильно зависит от загруженности ванны. Вода не в счёт; Драйвер смело можно и даже нужно использовать для более мощных излучателей, например, ватт на 100; Ланжевен лучше крепить на приваренную к дну ванны шпильку. Которая прилагается к излучателю. Смолы держат его не так хорошо, как хотелось бы.
Вот небольшой видеоролик о работе устройства.
В целом ванной я доволен. Если судить о ее работе по дыркам в фольге, то оставленные кавитацией за 14 секунд следы меня впечатлили. И это не на полной мощности. Но есть и пару недостатков. Во-первых, проблема с блоком управления. При включении в сеть ванна на долю секунды включается в работу. Во-вторых, при работе греется выходной дроссель. Честно сказать я не знаю должен ли он греться, но напрягает то, что все остальные элементы остаются, скажем так, прохладные. Когда смастерю корпус и все установлю как надо, проведу полноценные испытания. Найду на барахолке какую-нибудь железяку по грязней и поставлю ее на чистку минут на 30…40. После чего сделаю окончательные выводы.
Ну вот и всё. Теперь осталась только рутина. Буду думать из чего скрафтить корпус. В приложенных файлах схемы, разводка плат и программа блока управления.
А на сегодня всё. Удачи.
P.S. Все приложения в конце страницы.
30.01.20
Ну, вот и подошла к концу эпопея с ультразвуковой ванной. Кое-что осталось недоделано, а кое-что непонятно, но в целом устройство полностью собрано и работает. Для того чтобы поставить точку в этом вопросе мне пришлось купить 3D принтер чтобы напечатать корпус. Да, да. Для того чтобы это сделать я потратился на принтер и подучил Автокад.
Поначалу я думал сделать корпус из ДСП. Но он выходил громоздким и при намокании имел бы свойство распухать. Потом я пытался заказать его изготовление из оргстекла. Но узнав цены на штучное изделие из прозрачного пластика, меня задушила жаба. Затем я посмотрел в сторону листового металла и точечной сварки. Но прикинув свои возможности, понял, что не смогу. Поэтому с тихой грустью я обратил свой взгляд на 3D печать. Поначалу мне казалось, что это очень сложно и дорого, но узнав, что есть относительно не дорогие принтеры, которые справятся с поставленной задачей и, прикинув возможности которые открывает 3D печать в части корпусов, а также в производстве других деталей (например, крепежей), понял, мне это надо.
Хотя и в этом направлении есть много нюансов и проблем. Без навыка проектирования 3D моделей принтер становится игрушкой, на которой можно распечатать всё, кроме того, что тебе надо. Также, «дешевые» принтеры очень восприимчивы к рукожопству, а отношение скорость печати к качеству, на мой взгляд, оставляет желать лучшего. Например, основная часть корпуса для ванны печаталась более двух суток. 58 часов Карл!!!
Но всё равно, еще одна степень свободы, которую обеспечивает 3D печать для увлеченных людей, перекрывает трудности с ней связанные.
Корпус был спроектирован из трех деталей и распечатан. Потом я конечно понял, что верхнюю рамку и стенки можно было бы распечатать как одно целое, но сказалось отсутствие опыта. Поэтому верхнюю рамку я вклеил в основной элемент корпуса. После чего посадил на силиконовый герметик саму емкость. Между корпусом и ванной оставил миллиметровый зазор, с надеждой на то, что герметик будет слегка гасить вибрацию.
Плата генератора крепится на специальных выступах между корпусом и дном и прижимается винтами сразу вместе с дном, а управление на четырех винтах прикручивается к стенке корпуса.
В процессе тестирования ванны у меня появились мысли по добавлению нескольких функций, и поэтому я полностью переработал прошивку. Теперь можно изменять мощность не только перед включением, но и в процессе работы поворачивая ручку энкодера. Это позволяет подобрать рабочее напряжение для разной загрузки ванны. Также изменился вход в меню настроек. Теперь нужно подержать кнопку энкодера нажатой какое-то время. Еще в новой прошивке, расширен рабочий диапазон. Теперь он от 4 до 310 тактов счетчика Т1 это позволяет регулировать мощность до самого нуля. А т.к. схема генератора работает даже при низком напряжении, то для мойки маленьких вещей в щадящем режиме это будет вполне актуально.
Вот небольшое видео о изменении мощности в процессе работы.
Как я уже писал работа ванны сильно зависит от ее загрузки. В качестве тестового образца я положил в ванну половину гаечного ключа на "30" и если при пустой ванне (вода не в счет) бурление начиналось уже при 40% подаваемой мощности, то с образцом вода начинала бурлить только при 75%. Отсюда я делаю вывод о том, что и литровую ванну с 60 ваттным излучателем можно нагрузить по максимуму. А значит, капитан очевидность подсказывает, емкость и количество излучателей надо подбирать исходя из предполагаемой нагрузки. С другой стороны, регулятор мощности «решает», позволяя использовать ванну для отмывки как пары женских сережек, так и десятка свечей зажигания.
Есть и ложка дегтя в этой бочке. Я, к сожалению, так и не смог полностью избавится от кратковременного включения ванны при подаче питания. Так как этот эффект не постоянный. Я подозреваю, что это не связано с программным обеспечением, а является следствием какого-то недочета в схемотехнике. Возможно в задержке включения преобразователя для питания блока управления. Также не было времени разобраться с дросселем, который, по моему мнению, греется. Пока пусть работает так, а потом, если будет время, я проведу пару экспериментов.
В приложенных файлах: альбом схем, разводка плат, проект программы управления V_03 под CV_AVR с прошивкой и файлы для печати корпуса вместе с автокадовским для возможности что-нибудь подправить или поменять. Вдруг кому понадобятся.
P.S. *.hex файл прошивки находится в приложенных файлах - (V_03 control_program us_bath\ Debug\ Exe\ us_bath.hex). Фьюзы нужно смотреть в заголовке файла - (V_03 control_program us_bath\ us_bath.с). Он открывается любым «блокнотом». О самом простом способе запрограммировать МК можно почитать здесь, а потом здесь. О том как программировать фьюзы и подстроить тактовую частоту внутреннего генератора можно почитать здесь.
А на сегодня всё. Всем удачи, и конечно с наступившим 2021.
Надеюсь, новое лето будет спокойней и радостней ушедшего.
P.S. Все приложения в конце страницы.
01.01.21
А вот такую уз ванну сделал Сергей. Корпус из металла покрашенный порошковой краской. На мой взгляд получилось просто великолепно.
Работу уз мойки можно посмотреть на его канале.
28.07.21
Вот такую уз ванну сделал Евгений. Он использовал свою разводку печатных плат.
Видео работы ванны.
07.11.21
Если вдруг найдете в статье неточности или заблуждения. Напишите мне об этом. Я подправлю.
Приложения: Скачать схему, разводку плат и программу версии 0.1 от 11.01.20. Скачать схему, разводку, программу версии 0.3 от 17.12.20, а также файлы дял печати корпуса.