
![]() |
Так как первый мой перистальтический насос оказался вполне удачным, то я решил сделать облегченную версию для перекачки жидкостей, но без заморочек с настройками и управлением. Просто включил насос, и он работает. |
|---|
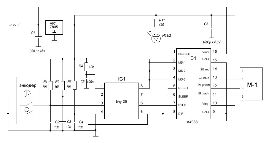
Кроме блока управления насосом упрощать там не чего и поэтому Mega-8 была заменена на Tiny-25, экран, на светодиод ну и конечно убраны все плюшки в виде датчика температуры, вентилятора и линий внешнего управления. Можно было бы конечно и от энкодера избавится, но я подумал, что регулировку производительности надо все же оставить.
В процессе работы над предыдущей версией я понял, что лучше всего двигатель работает, когда драйвер настроен на прием сигнала с делением на 16. Поэтому в этой схеме включения драйвера А4988 вывода МS1, 2 и 3 подключены к шине питания, а не опущены на землю. Энкодером можно запускать и останавливать насос, а также регулировать его производительность. Правда регулировка не линейна. На малых оборотах приходится покрутить энкодер в то время как на больших оборотах каждый щелчок энкодера дает заметное приращение к скорости.
Индикация выполнена на одном светодиоде который медленно моргает, когда насос выключен, быстро моргает, когда находится в работе и постоянно горит, когда в процессе регулировки значения достигают своих границ.
Корпус напечатан из PLA насос из PET-G. Я немного изменит улитку насоса и ротор, но не думаю, что он стал от этого лучше. Я пока просто экспериментирую с конфигурацией насоса. Поэтому если кто будет повторять, и эта версия насоса не понравиться или будет работать как-то не так, то я добавил файлы для печати насоса который работает стабильно у многих пользователей.
Вот фото моей реализации насоса.
А вот видео его работы.
Насосик получился шустрый. Минимальная производительность около 100 мл в минуту, а максимальная чуть больше литра в минуту. Что вполне не плохо. Подшипники, блок питания и пружины такие же, как и в предыдущей версии.
В приложенных файлах схема, разводка платы, программа для заливки в МК, файлы для печати корпуса и насоса. А также файлы в формате *.dwg для возможности сделать что-то под себя. Ну и еще файлы для печати «общепринятой» версии насоса.
Ну а на сегодня все. Удачи.
10.08.21
Немного переработал программу работы насоса. Причесал код и убрал некоторые косяки.
В новой прошивке регулировка оборотов двигателя стала линейной от 1.3 до 7 оборотов с шагом в 0.1 оборот в секунду. Ее можно расширить до 8 оборотов, но при сильном натяжении пружин, на больших оборотах, работа двигателя может быть нестабильной. Регулировка осуществляется поворотом ручки энкодера, но возможна только при работе насоса. При остановке насоса новые параметры сохраняются, а при следующем включении, насос использует их для выхода на рабочий режим. Индикацию я не трогал. Запуск насоса и его выключение, как и раньше, происходит по однократному нажатию на кнопку энкодера.
В приложении есть как старая, так и новая прошивка.
P.S. *.hex файл прошивки находится в приложенных файлах - (Programm_Pamp_V2_2\ Debug\ Exe\ Programm_Pamp_V2.hex). Фьюзы нужно смотреть в заголовке файла - (Programm_Pamp_V2_2\ Programm_Pamp_V2.c). Он открывается любым «блокнотом». О самом простом способе запрограммировать МК можно почитать здесь, а потом здесь. О том как программировать фьюзы и подстроить тактовую частоту внутреннего генератора можно почитать здесь.
Тема перистальтических насосов меня захватила серьезно, и я понемногу доработал свой насос до вполне товарного вида. Поэтому если кто сам не может себе сделать такой девайс, то я могу помочь в этом. Как отдельными деталями, так и собранным образцом.
За время, прошедшее с первой публикации, мной был переработан корпус насоса, а также запроектирована своя головка. Она хоть и несущественно, но отличается от той, что распространена в интернете. Поэтому детали одной не подойдут для другой. Полностью переработано программное обеспечение. Расширен диапазон работы 0.1…6.7 об/с, (0,016...1 л/мин.) с шагом 0,1 об/с, а также была реализована возможность автоматически запускать насос при подаче питания. Сохранение необходимой производительности теперь осуществляется не при выключении насоса, а при долгом нажатии на кнопку энкодера во время его работы. При этом индикатор моргнет в знак того, что сохранение параметра прошло успешно.
Схема насоса не претерпела существенных изменений кроме замены стабилизатора LM7805 на преобразователь B2405S. Блок питания из 12 вольтового стал 24-х вольтовым. Над корпусом я тоже немного поработал. Ручка энкодера была утоплена и перестала мешаться.
Компоновка внутренностей осталась, как и раньше. Блок питания импульсный 220х24V 1.5А крепится к нижней крышке, энкодер с обвязкой располагается на своей небольшой платке и крепится гайкой к передней панели, а стабилизатор, блок управления и драйвер двигателя размешены на отдельной плате, которая крепится шурупами с внутренней стороны передней панели насоса.
Немного о печати элементов на 3D принтере. Детали головки насоса необходимо печатать только из ABS пластика и желательно не цветного, потому как добавки, придающие цвет, немного снижают и так не высокую температуру тепловой деформации (около 105С). Такая температура деформации деталей головки насоса необходима потому, что двигатель, при работе, может разогревается до 80C и если головка распечатана, например, из PET-G, то пластик обязательно поведет и насос заклинит. Это я проходил. При правильном расположении деталей на столе принтера поддержки не нужны.
Корпус можно печатать как из PET-G, так и из PLA. При этом необходимо организовать поддержки для чашки энкодера и проемам для двигателя, кнопки и разъему питания. Поддержки для решеток и крепежных отверстий нужно исключить.
Сборку головы насоса необходимо начинать с ротора. Надо учитывать, что оси ротора очень хрупкие поэтому рассверливать отверстие под винты 2.4мм. и насаживать подшипники необходимо очень осторожно. Насаживать ротор на вал необходимо таким образом, чтобы середины центральных подшипников были на уровне середины трубки. Закрепите ротор на валу закрутив винт, расположенный на роторе. При закручивании крепежного винта ни в коем случае не используйте силу! Для лучшего скольжения подшипников по трубке рекомендую пшикнуть на заправленную трубку немного силиконовой смазки. При выборе двигателя 17HS4401 необходимо уделять внимание лыске на валу. Проточка не должна быть ниже, чем вставляемая в улитку бонка.
Насос не сложный и замечательно повторяемый. Как по мне, получился простенький и не дорогой, насос, который легко справляется со своими обязанностями. Ну а тем, кто не может сделать перистальтический насос своими руками прямая дорога на Авито. Там можно найти не только мое изделие, но и много других насосов на любой вкус и кошелек.
В приложении есть схема, разводка, прошивка и файлы для печати корпуса и головки насоса.
Ну а на сегодня все. Удачи.
13.09.23
Если вдруг найдете в статье неточности или заблуждения. Напишите мне об этом. Я подправлю.
Приложения: 10.08.21 Скачать схему, разводку, программу V1, а также файлы дял печати корпуса и насоса. 22.09.21 Скачать схему, разводку, программу V2. 13.09.23 Скачать схему, разводку, прошивку и файлы для печати, а также описание работы. 07.02.24 Гайд по сборки перистальтического насоса.