
![]() |
Вообще я, хоть и люблю музыку, но ни когда серьезно не заморачивался ее звучанием, а потому, простенькая лазерная вертушка, «Pioneer»овский усилок и 50-ти ваттные колонки «Radiotehnika» меня вполне устраивали. Потом CD заменил компьютер и MP3, что заметно ухудшило звук, но дало возможность делать сборники и не отвлекаться на замену уже прослушанного диска. Затем накопители стали такие большие, что ты перестаешь думать о том куда разместить музыку в lossless формате. А после наступает момент, когда интегрированная в «маму» звуковуха тебя больше не устраивает, а купить что-то путевое, душит жаба. |
|---|
Попалась мне как-то на глаза схема ЦАП на PCM2704. И очень мне захотелось её повторить. Подкупала простота и хорошие отзывы. Потом, когда начал помаленьку прирастать знаниями, обнаружилось, что эта микросхема не единственная, да и реализованных любительских ЦАПов хоть пруд пруди. Почитав некоторые форумы выяснил. Есть мнение, что микросхема PCM2702E хоть и имеет меньший функционал, зато, по отзывам пишущих, дает более приятное звучание. Вот и решил я проверить эти высказывания. Покопавшись в интернете выяснил, что PCM2702Е до сих пор считается неплохим ЦАПом хотя давно уже перешагнула возрастной рубеж в 10 лет. Более того, есть много разных схем реализации этого преобразователя с фильтром и усилителем как на кремнии, так и на лампах. Ну а так как лампы для меня сейчас представляют больший интерес, я остановил свой выбор на двух схемах от Laconic Lab.
Но сначала о реализации модуля ЦАП на PCM2702Е.
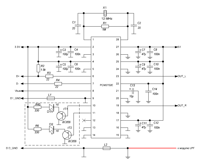
Схему обвязки я взял из даташита. Нацепил на нее рекомендуемое количество емкостей и даже попытался реализовать блок светодиодной индикации (его можно видеть на фото в виде двух транзисторов и разъема по центру платы с внутренней стороны). Но из-за того, что перепутал выводы транзисторов, индикация не работала и я отказался от нее (в прилагаемой разводке модуля я убрал часть схемы, обозначенную пунктирной рамкой, сделав дополнительные выводы для возможности реализации индикации на общей плате, если вдруг индикация, кому-то понадобится).
При монтаже модуля я сразу столкнулся с трудностями. Во-первых, микросхема безумно чувствительная к перегреву и ее необходимо паять строго 6...12-ти ваттным паяльником. До того, как я понял, что делаю что-то не так. Я успел зажарить две микросхемы. Хотя и паял не сорокаваттным паяльником. И только после того как мной был приобретен 8-ми ваттный паяльник, все сразу же встало на свои места.
Во-вторых, микросхема в корпусе SSOP-28, ножки миниатюрные и разводить под нее плату вручную мутное и не благодарное занятие. Поэтому мне пришлось купить специальные переходники для монтажа микросхем в этих корпусах.
Хочу сразу сказать о том, что все прилагаемые разведенные платы немного отличаются от оригиналов на фотографиях. Это произошло из-за того, что оригинальные файлы были случайно удалены и мне пришлось их перерисовывать. Так что перед тем как ЛУТить, прошу проверить их на наличие ошибок. Я конечно их проверял, но может быть всякое и мне бы не хотелось, чтобы вы обнаружили ошибку уже после того как запаяли детали. Схема не сложная и я надеюсь, что проверка не займет много времени.
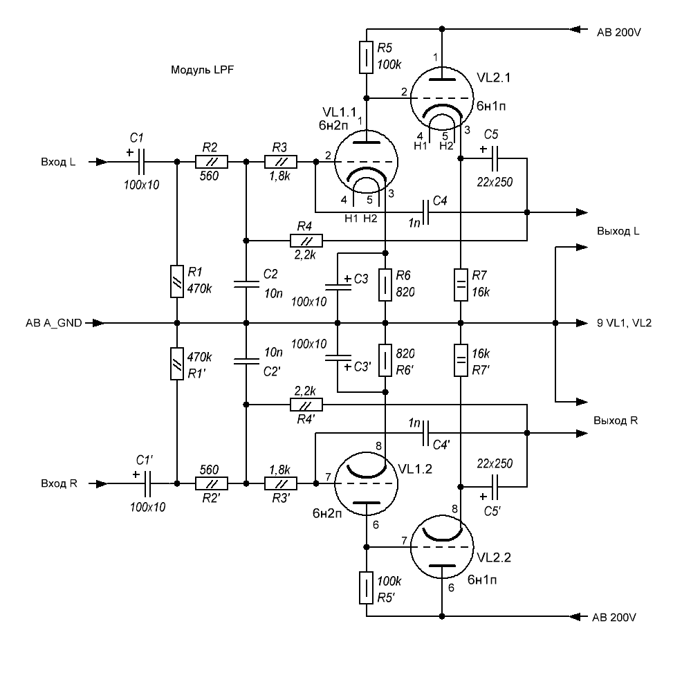
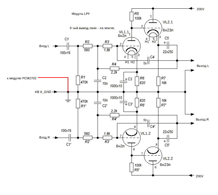
Теперь немного о фильтрах LPF. Как я уже писал. Мной было выбрано на проверку две схемы.
Первая схема.
Вторая схема.
Столкнувшись с некоторыми затруднениями мне пришлось сделать несущественные изменения в оригинальные схемы. Отличие от оригинала первой схемы в том, что я поставил не полярный конденсатор С1 на 100 мкф. и увеличил емкость С3 со 100 мкф. до 1000 мкф. Изменения были продиктованы тем, что у меня под рукой, как не странно, не оказалось нужных конденсаторов, а покупать мне их было лень. Во вторую схему были внесены изменения в номиналы резисторов R7 и R8. Мне пришлось заменить их на близкие по значению из-за того, что у меня не нашлось нужных номиналов. Но общее сопротивление цепи сохранено.
И в заключении о личных ощущениях от прослушивания. Глубокая детализация, мягкие не искаженные басы и тот самый ламповый звук. Про «тот самый» я не лукавлю. Разница в воспроизведении одной и той же композиции на лампе и на транзисторах, через наушники сильно отличается не в пользу транзисторов, (у меня с конца прошлого века стоит Pioneer A305R) а если еще и тембр блок отключить, то вообще всё очень грустно. Да, еще необходимо добавить то, что для получения должного удовольствия от прослушивания мне пришлось со временем обзавестись высокоомными наушниками Sennheiser HD 280-13 300 Ом. До этого были недорогие HD 180 и бананчики CX 215. Но басы на них были не выразительные, а иногда и похрюкивали когда делал музыку погромче.
Так как я не поленился собрать обе схемы чтобы их прослушать, то хотел бы коротко сказать о звучании. Начну с того, что обе схемы оказались рабочими. Заработали сразу без танцев с бубном. Но первая схема оказалась более интересной с точки зрения звучания. Она продемонстрировала более мягкий бас и очень хорошую детализацию. Вторая схема оказалась, как бы это сказать…, менее выразительной. Детализация была хороша, но само звучание было блеклым, однотонным. Можно сказать – с ярко выделенной серединой. Также к достоинствам первой схемы я могу отнести восприимчивость к лампам. Позволив себе поиграться с разными лампами (6Н23П и 6Н1П) я отчетливо слышал изменение в звучании. Жаль не было под рукой еще и 6Н2П. Но в любом случае, думаю, каждый для себя сможет выбрать то сочетание ламп которое будет ему по вкусу.
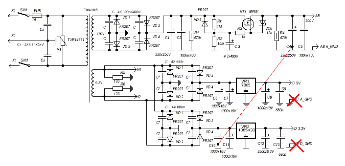
Что касается питания. Имея положительный опыт в производстве блоков питания для ламповой техники малой мощности я недолго думая отказался от предлагаемых оригинальных схем и адаптировал уже проверенную мной схему под новые нужды.
Начитавшись о пользе раздельного питания для аналоговой и цифровой частей, я реализовал это в схеме. Но в процессе настройки выяснилось, что для удаления фона мне необходимо сделать перемычку между выходной емкостью высоковольтного стабилизатора и входной емкостью стабилизатора на 3.3 вольта. Более того. Землю для питания аналоговой части лучше всего брать с общей точки на плате LPF, а не с блока питания. Это отражено красными линиями на предложенных схемах. И вот как это реализовано в натуре.
Теперь немного о корпусе. После того как был готов работающий прототип, я подумывал над тем, что было бы не плохо переделать все заново в более компактном виде. Но лень победила, и я решил упаковать уже готовое в подходящий корпус. Для этого был выбран стандартный алюминиевый корпус 222х146х55. Пусть он немножко громоздкий, но зато все влезло без игры в тетрис. В нужных местах были произведены необходимые технологические отверстия.
Потом это все было покрашено в серый цвет. Колер конечно не очень, но что поделаешь? У меня осталось много этой краски от давно реализованного проекта. Вот и использую ее где могу.
В заключении хочу сказать о том, что я очень доволен результатом. Разница между интегрированной звуковухой и внешним ЦАПом очень заметна в пользу последнего. Сравнивал я все это слушая через наушники и сделанный ранее усилитель. Но, как и в любой бочке с медом есть немного дегтя. ЦАП очень чувствителен к помехам в сети питания и при любом малейшем скачке напряжения уходит в нирвану. Надеюсь, что это можно вылечить, используя сетевой фильтр.
Не знаю, как видит этот ЦАП винда, но линукс (я пользую ROSA Linux) опознает его без проблем. Для воспроизведения музыки я пользуюсь Deadbeef и после настройки все работает на ура.
Аппарат не шумит, звук мне нравится и на какое-то время меня не будет посещать мысль о покупке новой звуковой карты.
13.10.16
В процессе исследования работы девайса выяснилось несколько вещей.
Во-первых, я понял, что сильно намудрил с питанием цифровой части. Посему доработал плату ЦАП и поправил схему. Плату фильтра переделывать под изменения ЦАП не стал т.к. и имеющийся вариант вполне можно использовать. Или немного доработать, добавив индикацию. Так как мне пришлось объединить все земли на плате блока питания, то цифровую землю ЦАПа я развязал через реальный дроссель на 40 мкГн. Да, совсем забыл указать на то, что L1 на схеме ЦАПа это ферритовая бусина. В связи с этими переделками пришло понимание того, что и блок питания можно упростить, убрав из него диодный мост для цифровой части.
Во-вторых, приобрел лампочки 6Н2П-ЕВ и попробовал их на слух. Оказалось, что звук практически не отличается от 6Н23П, а для некоторых композиций, на мой взгляд, даже более предпочтителен. Так, что смело можно ставить более дешевые без видимой потери звучания. Ну или как минимум поэкспериментировать со звуком.
В-третьих, в процессе работы обнаружился дребезг в правом канале, который отражался в левом. Вылечился недуг банальной заменой лампы.
02.11.16
Вот уже год как я пользуюсь самодельным внешним ЦАПом на PCM2702E. Вроде бы все хорошо. Да вот только иногда чувствовался какой-то «песок» в звучании и время от времени ЦАП вываливался в нирвану ловя помеху по питанию. Но так как переходить на интегрированную в «мать» звуковуху у меня нет никакого желания, то пришлось провести капитальную модернизацию своего творения с учетом всех мыслей пришедших мне за время эксплуатации.
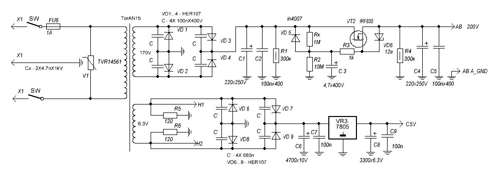
Начнем с того, что я полностью обновил блок питания так как решил разделить питание цифровой и аналоговой частей. Теперь цифровая сторона запитывается по USB, а аналоговая берет энергию от внутреннего блока. Разделение питания очень благотворно сказалось на устойчивости работы. Теперь ЦАП не затыкается от того, что в соседней комнате жена включила свет.
Также вместо FR207 были установлены более шустрые HER107, удален стабилизатор на 3.3 V и установлены конденсаторы большей емкости для стабилизации 5-ти вольт. Часть, отвечающая за фильтрацию анодного напряжения, не претерпела существенных изменений.
На плату LPF были добавлены стабилизатор напряжения на 3.3 V и блок индикации работы ЦАПа. Также немного изменено размещение элементов. Необходимо отметить то, что для нового устройства я подбирал все резисторы и конденсаторы по фактическому номиналу, а также поставил емкости C1 и С3 рекомендуемые разработчиком. И еще. В процессе работы я заметил, что резисторы R7 (R7’) сильно греются, поэтому их необходимо ставить мощностью не менее одного ватта. Я поставил 2-х ваттные.
Также в процессе эксплуатации я понял, что лампы, предлагаемые разработчиком для этой схемы 6Н2П-ЕВ и 6Н1П-ЕВ по отношению цена / качество наиболее предпочтительны и дают отличную картинку, чистый верх и уверенный бас. Возможно немного переделав схему и установив вместо 6Н2П 12АХ7 звук будет лучше, но цена 1 к 10 как-то пока напрягает. Возможно в будущем я и возьмусь за такую переделку и вместо 6Н2П поставлю 12АХ7, а вместо 6Н1П - 6922. Работу ламп я настроил, установив одинаковое напряжение на катодах, подбирая резисторы R6 (R6’) и R7 (R7’).
Непосредственно модуль ЦАП кардинальных изменений не претерпел. Но теперь он питается от USB, а земли развязаны в одном месте через дроссель.
Вот фотографии его реализации с обоих сторон. Как я уже писал. Разводить плату под микросхему с таким количеством маленьких ножек дело не благодарное. Поэтому я снова воспользовался переходником.
Так как лампы теперь установлены со стороны элементов, то размещение плат я сделал на нижней крышке корпуса. Кстати. Разводка плат такова, что их можно оставить на стоечки друг на друга и оформить в корпус а-ля Lunch Box. Для удобства монтажа я также заменил аудио разъемы. Теперь они не только более качественные, но и устанавливаются с внутренней стороны корпуса, а с наружи от руки притягиваются гайками. Также был заменен USB кабель от разъема до ЦАПа. В общем выглядит все вот так.
Доработанный ЦАП стал стабильный и информативный. А вот «песок», как не странно, полностью исчез только посте того как я заменил USB кабель. Но это уже другая история.
02.11.16
Если я и возьмусь за переделку ЦАПа на более дорогих лампах, то это будет другая статья. А по поводу данного устройства могу сказать только то, что оно звучит однозначно лучше интегрированных в «мать» звуковых карт, является не дорогим и, насколько я понял, хорошо повторяемым. Все работает сразу и без танцев с бубном.
По результатам проведенной работы над улучшением звучания, могу сказать только то, что USB кабелёк необходимо взять покачественней (но без фанатизма), поставить конденсаторы по питанию большой емкости, а еще, как это не странно, понизить общую громкость компьютера (меню параметры громкости) до 65…70 %. Звук будет прозрачный без перегрузов.
Кстати о цене. Если не считать сожжённых мной микросхем и работ по монтажу и изготовлению корпуса, то ЦАП обошелся мне в 2000…2300 руб. Из них 400 руб. стоил алюминиевый корпус, 450 руб. трансформатор и 600 руб. PCM2702E. Думаю, что это разумная цена за хорошее звучание любимой музыки.
А на этом всё.
03.10.17
Если вдруг найдете в статье неточности или заблуждения. Напишите мне об этом. Я подправлю.
Приложение: Скачать схемы ЦАП. Скачать разводку плат(все в одном). Скачать обновленные схемы и разводки плат.