
![]() |
Продолжаем тему ламповой техники. Захотелось мне поменять свой Pioneer A305 на что-нибудь ламповое. Надоел он мне, да и после того, как я послушал лампу, пусть даже в наушниках, пришло понимание того, что с ширпотребовским кремнием в домашних условиях пора завязывать. А чтобы себя основательно замотивировать, я отправил свой А305-тый в качестве подарка своему старому другу, у которого как раз вовремя сломался древний Амфитон 75у-101с. |
|---|
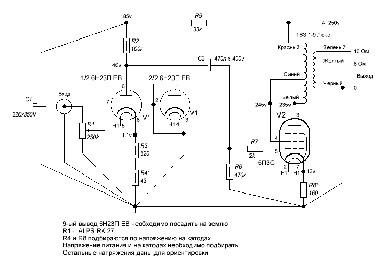
Из всего обилия предлагаемых в интернете схем, на мой взгляд, я выбрал одну из самых простых.
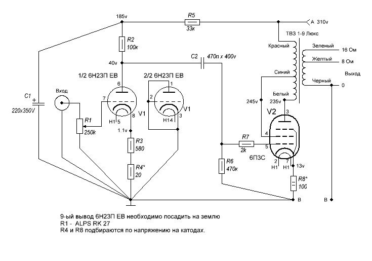
Представленная схем была опубликована в журналах «Радио хобби» 2…5/99 статья «Секреты ламповой High-End технологии» автор Станислав Симулкин, г. Алчевск Луганской области. Очень своеобразная статья о премудростях и хитростях высоко-конечной ламповой аппаратуры. Но так как я пока не дорос до почетного звания аудиофила, то некоторые нюансы, такие как золотые провода между входными гнездами и регулятором громкости, я в своем творении упустил. Но зато нашел ребят, которые делают хорошие выходные трансформаторы ТВЗ-1-9 Люкс и применил их вместо стандартных ТВЗ-1-6. Предложенную схему можно немного оптимизировать и использовать только одну лампу 6Н23П на оба канала. Но я решил, что в варианте - лампа на канал, что-то есть.
Также в оригинальной схеме для фильтрации анодного напряжения кроме емкостей по питанию больше ничего не использовалось. Возможно, этого достаточно, но мне такой фильтрации показалось мало, и я, для верности, применил проверенный «электронный дроссель».
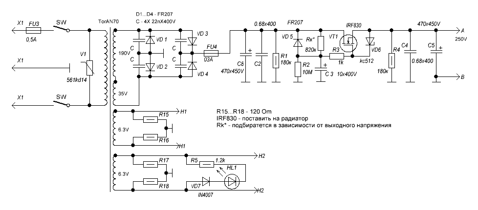
Светодиод для индикации работы усилителя мне совершенно не хотелось ставить, но так как купленный мной на «Али» корпус уже имел отверстие, то пришлось на один из накалов прикрепить резистор с диодом для возможности закрыть пустоту на передней панели. Трансформатор я использовал TorAN -70 (70 ватт), но думаю пожадничал. Он греется. Поэтому предлагаю тем, кто будет повторять схему ставить на питание что-нибудь по мощнее хотя бы ватт на 100. Но по расчетам 70 ватт хватает. Пусть в притык, но хватает. Все трансформаторы, лампы, панельки и переменный резистор покупал в Истоке, корпус, входные гнезда, выходные клеммы для подключения колонок заказывал на «Али».
Т.к. я не любитель навесного монтажа, то всё делал на текстолите. А ввиду нехватки места на верху корпуса, силовой трансформатор пришлось опустить в низ. Поначалу я закрыл его крышкой, сделанной из консервной банки, но потом, когда стало ясно, что он здорово греется, крышку пришлось снять.
На следующих фотографиях потрошки усилителя в момент разных этапов настройки.
А вот уже начало сборки в корпус. Отверстия под лампы получились немного больше чем хотелось. Надо было делать их по старинке, очерчивать штангеном окружность, высверливать и доводить напильником, а не использовать коронки. Коронки и ручная дрель, c алюминием, плохо совместимы.
И вот наконец все упаковано в корпус. К сожалению, я, перерыв весь «Али», так и не нашел такого корпуса, который подходил бы мне идеально. И дело тут не в цене. Этот усилитель можно было бы сделать немного покороче сантиметров на 10. Но для этого сам корпус должен быть на 10 мм. по шире. Лучше всего 240/260 мм. Но таких корпусов я не нашел и пришлось брать то, что подходило более-менее по форме и цене. В дальнейшем я собираюсь закрыть трансформаторы колпаками и поднять немного плату усилителя чтобы лампочки повыше торчали из корпуса.
Необходимо также пару слов сказать о процессе настройки.
Настраивал усилитель я в следующей последовательности. Проверил работоспособность блока питания. Затем собрал схему (без ламп) и проверил наличие напряжений на панельках. Потом вставив лампы проверил их накал. Затем подключив высокую сторону и подобрав резистор Rk выставил анодное напряжения около 250V. После прогрева у меня получилось 252V. Потом в режиме молчания, обязательно после прогрева (хотя бы около 10 …15 минут) подбирая резисторы R4 выставил напряжения на катодах 6Н23П. У меня получилось (1,093 и 1.088). После этого подобрал резисторы R8. На катодах 6П3С у меня получилось 12.8 и 12,7 вольт. Да, 6П3С я покупал подобранные парой, но это не обязательно.
Вот так. Вроде бы ничего сложного. Зато удовольствие от сборки и кайф от прослушивания, уже вроде как заслушенных до «дыр» композиций, которые начали открываться совсем в другом звуке. Впечатления от нового звука передать сложно. Просто приходит понимание того, что до этого момента с ушами было что-то не так.
А на сегодня всё. Удачи.
10.09.2017
После того как прошла эйфория от первых дней залипания у колонок, я нашел в себе силы и преступил к доработке усилителя. К тому же китайские товарищи мне прислали колпаки для выходных трансформаторов, а несколько дней трезвости способствовали появлению лишних денег на то чтобы поменять питающий трансформатор на более мощный.
Скажу сразу. И 100 ватт мало. Трансформатор греется. Уже не так сильно, как 70 ваттный, но все же греется. Придется через какое-то время раскошелится и заменить его. Надеюсь, что 150-ти ваттный трансформатор сдюжит. Так что если будете повторять эту схему, то берите трансформатор помощнее.
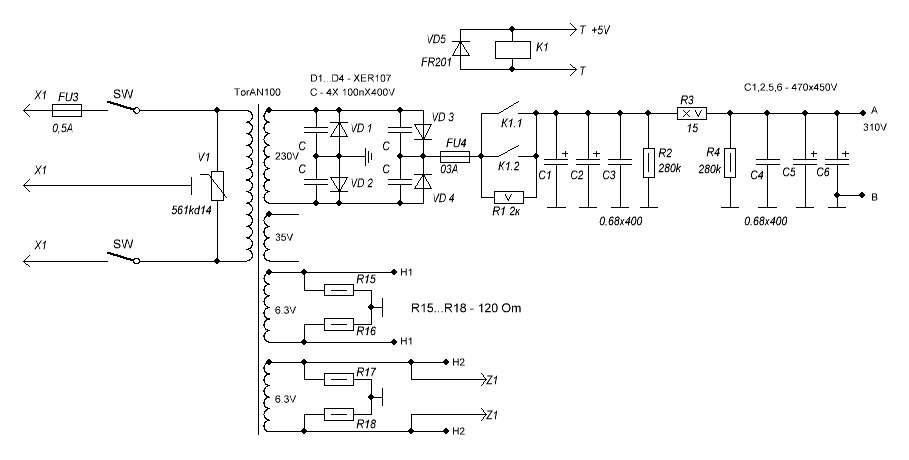
Итак, о доработках. Во-первых, был полностью переработан блок питания.
Я решил проверить работу фильтра без электронного дросселя и могу сказать только то, что 1880 микрофарад решают. R-C фильтр нижних частот, если онлайн калькулятор не врет, работает уже на 11 герцах. А намека на пятьдесят герц в колонках, нет никакого, от слова «Совсем». Так как фильтр собирал из того, что было под рукой, то поставил сопротивление 15 Ом - 15W хотя можно было бы и поменьше, как сопротивлением, так и мощностью. С другой стороны, и так очень хорошо получилось.
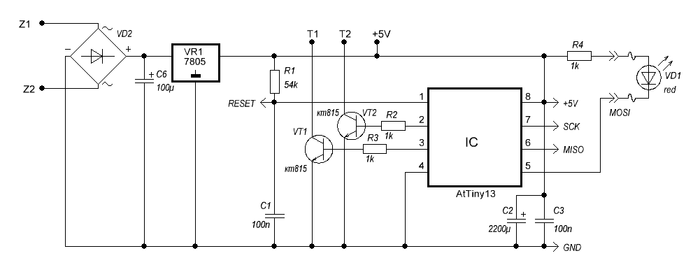
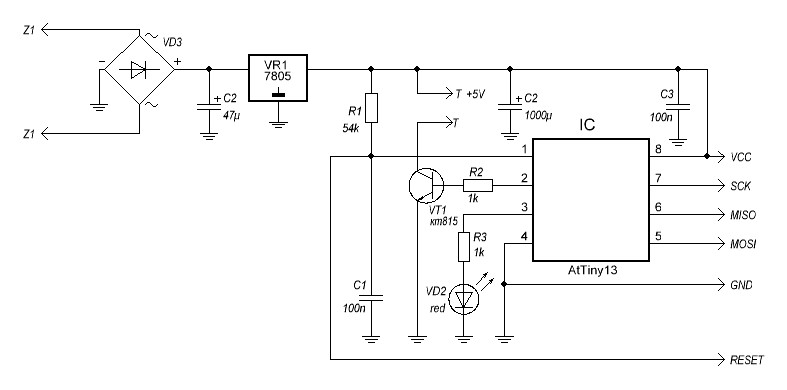
Для медленного заряда конденсаторов при включении, потребовалось добавить устройство плавного пуска анодного напряжения, состоящее из резистора ограничения мощности R1, реле и схемы управления задержкой.
О схеме управления задержкой и о ее реализации можно почитать отдельно. А вот к резистору R1 необходимо присмотреться получше. Ток, при включении усилителя, через этот резистор проходит весьма немаленький (собственно, с небольшими оговорками, этим резистором ток при включении усилителя и ограничивается). А так как рабочее напряжение уходит за 300 вольт, то становится ясно, что мощность резистора R1 должна быть приличной (Я по началу поставил двух ваттный резистор, который благополучно самопроизвольно выпаялся). От «испарения» R1 спасает только то, что время его нагруженной работы не велико и по мере зарядки конденсаторов нагрузка на него резко снижается. Короче, пользуясь законом Ома, резистор R1 нужно подбирать как по сопротивлению, исходя из пусковых токов в 100…200 мА, так и по мощности, с учетом времени его работы, а время задержки выставлять с учетом повышения напряжения на фильтрующих емкостях. У меня эффективное время работы схемы плавного пуска составила 15 секунд. Ну… пока я так понимаю работу этого узла.
Вообще-то по мере того как я разбирался в плавном повышении анодного напряжения при включении усилителя пришло понимание того, что схему неплохо бы доработать и сделать так чтобы после прогрева ламп, около 1…2-х минут, включалось первое реле и подавала напряжение на резистор плавного пуска, а затем уже второе реле, по мере подъема напряжения на конденсаторах, закорачивала резистор. Все это несложно реализовать, но разводить новые платы мне уже не хотелось.
Из-за того, что напряжение питания поднялось с 250 вольт до 320, мне пришлось немного перенастроить схему.
R3, R4 и R8 пришлось подбирать заново. Но после подбора все напряжения в контрольных точках встали на свои места.
Вот немного фотографий реализации.
Что касается звука, то на мой слух усилитель честно отрабатывает во всем диапазоне слышимых частот. Собственных шумов у него нет. В колонках гробовая тишина при максимально вывернутом регуляторе громкости. Звук чистый. Единственное что, маловато низов. Но скорей всего в этом виноват не усилитель, а колонки (у меня Polk Audio S15). Музыкальная сцена очень сильно зависит от фонограммы и, на мой взгляд, к усилителю отношение если имеет, то не большое. На одних фонограммах «музыкантов можно разглядывать воочию», а на других кроме летающих из одного в другое ухо звуков ничего толком нет.
Немного о цене. Вещь оказалась не дешёвая. Корпус с колпаками мне обошёлся на Али (с доставкой) в 10 т.р., комплект выходных трансформаторов в 6 т.р., силовой трансформатор в 1,5 т.р., ALPS Blue Velvet 0,9 т.р., лампы 1 т.р. (комплект), панельки, емкости и другая рассыпуха еще около 2…2.5 т.р. И того на круг, не считая работ и платы за проезд (бензин) в 20 т.р. За эти деньги можно купить какой-нибудь кремниевый Onkyo A-9010 в котором все есть. НО с другой стороны цена на любой мало-мальски ламповый усилитель начинается от 35…40 т.р. и уходит в невиданную для обывателя высь. Есть еще вариант для тех, кто хочет недорого потренироваться в сборке ламповых усилителей. Им можно порекомендовать конструкторы на Али за 8…12 т.р. Правда, как только присмотришься к моточным изделиям этих наборов, то сразу становится ясно на чем китайчата сэкономили.
И в заключении. Да, я отдаю себе отчет в том, что лампа дает больше искажений нежели кремний. Мощность этого усилителя не сопоставима с мощностью транзисторных. Функционал усилителя минимальный, даже можно сказать никакой и транзисторный усилитель в ценовом диапазоне 250…350 баксов будет иметь и встроенный ЦАП и фонокорректор, не говоря уже о такой мелочи как селектор каналов. Внешний вид тоже оставляет желать лучшего. Казалось бы, ну что в этих усилителях такого хорошего? А все просто. Дело в том, что, слушая ламповый усилитель со всеми его недостатками лично я получаю огромное удовольствие. Именно эти искажения и специфический окрас придает звучанию лампового усилителя ту самую неповторимую «теплоту», от которой невозможно оторваться. Но тут уж на вкус и цвет, как говорится, все фломастеры разные.
Схема простая и легко повторяемая, а если не заморачиватся с корпусом, можно легко и относительно не дорого приобщится к ламповому звуку и понять нравится он лично тебе или нет.
А на сегодня всё. Удачи.
14.11.2017
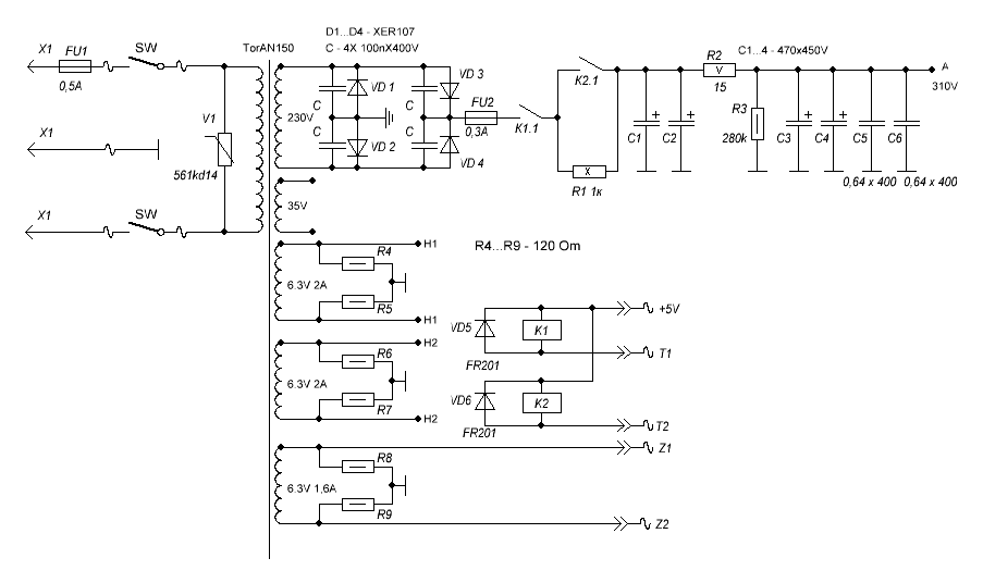
Так как 100 ваттный трансформатор грелся, да и мысли о возможности прогрева ламп перед подачей анодного напряжения не давали мне покоя, я все же нашел средства и силы, чтобы закрыть эти вопросы окончательно. После доработок блок питания приобрел следующую форму.
Блок задержки тоже был переработан.
Схема и плата усилителя не претерпела никаких изменений.
Вот так теперь выглядят потрошки усилителя с новым 150 Ваттным трансформатором и новым блоком питания.
Вот теперь все как должно быть. Задержка отрабатывает как надо через минуту подавая анодное напряжения через ограничительный резистор на конденсаторы, а затем еще через 20 секунд шунтирует защитный резистор после чего блок питания начинает работать в полную мощность.
Звучание усилителя не изменилось все четко и прозрачно. Никаких посторонних шумов в виде пятидесяти герцового фона в колонках не слышно. Трансформатор чуть теплый. Теперь основным источников тепла являются лампы. Собственно, так и должно быть.
Когда я начинал делать усилитель мне не приходила в голову мысль о том, что блок питания может доставить столько проблем. То, что представлено на фотографиях выше это лишь небольшая, но более-менее удачная часть работы. Было много решений, которые пришлось переделывать.
Если возьметесь за изготовление лампового усилителя уделяйте больше внимания блоку питания вашего аппарата.
Для себя тему лампового усилителя на 6П3С я закрыл. Буду наслаждаться проделанной работой. В приложенных файлах альбом схем, разводка плат, программа для заливки в МК для задержки и на всякий случай файл программы в текстовом формате.
А на сегодня всё. Удачи.
19.03.2018
Если вдруг найдете в статье неточности или заблуждения. Напишите мне об этом. Я подправлю.
Приложение: Скачать схемы и разводку плат усилителя, а также оригинальную схему 10.09.2017 Скачать обновленные схемы и разводку плат усилителя 14.11.2017 Скачать альбом схем, разводка плат, программа для заливки в МК 19.03.2018