
![]() |
Нужен простой генератор звуковой частоты на рассыпухе? Это сюда. |
|---|
Схема была взята отсюда.
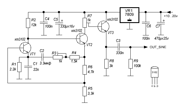
Она была слегка упрощена в части сокращения генерируемых частот, а также регулировки напряжения выходного сигнала. Для более устойчивой работы была переделана схема стабилизации питания. Удален костыль на шесть вольт и поставлен стабилизатор на девять вольт. Для лучшей фильтрации питания была добавлена пара емкостей. И, конечно же, зарубежные транзисторы заменены на наш ширпотреб. Импортозамещение знаете ли.
Сразу генератор не заработал. Для того чтобы его завести пришлось покрутить переменные резисторы. R3 – для того чтобы запустить генерацию в принципе, а R7 – чтобы немного подрегулировать выходное напряжение. Для того чтобы изменить генерируемую частоту необходимо поменять конденсатор C2. Чем выше его емкость тем ниже будет частота. Данная схема генерирует синус с частотой примерно 300Гц. Выходное напряжение около 0,6 вольт. Без стабилизатора генератор устойчиво работает при питании от 9 до 12 вольт. Большее напряжение питания я не подавал.
Ложку дегтя в бочку. Схема не работает, если напряжение питания ниже восьми вольт. Настройку лучше производить с осциллографом т.к. при регулировании, с какого-то момента, синус начинает сильно искажаться в верхнем полупериоде.
А на сегодня всё. Удачи.
14.02.20
Если вдруг найдете в статье неточности или заблуждения. Напишите мне об этом. Я подправлю.
Приложение: Схема и разводка платы генератора.