
![]() |
Как-то давно, лет десять назад, у меня появилась необходимость снизить шум вентиляторов компьютера в ночное время. С тех пор много утекло воды. Но думаю, тема интенсивности вращения вентилятора от температуры, охлаждаемой им поверхности, еще вполне актуальна. |
|---|
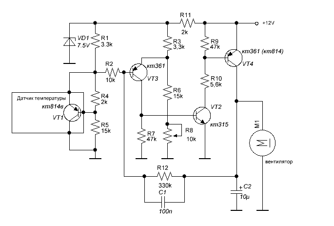
Желание сделать свой старенький компьютер по тише привело меня к одной статье где рассматривается работа двух схем регуляторов вращения вентилятора. Про одну из них я вспомнил, когда делал сигнализатор нагрева радиатора электронной нагрузки, а про вторую я хочу рассказать сейчас.
Ничего необычного в этой схеме нет. Отличие от оригинала в том, что я использовал другие транзисторы для усилителя напряжения. В то время я не работал с планарными элементами, поэтому сделал разводку платы под выводные и при этом использовал самые распространённые на Руси транзисторы. Так же эту схему я использовал для питания пятивольтовых вентиляторов. В ней, вместо резистора R11 ставится перемычка, а стабилитрон VD1 не устанавливается вообще. Правда для настройки мне пришлось немного поиграться номиналом резистора R6.
Платка получилась 25Х25 мм. с возможностью крепления винтом М3 в одной точке.
Схема рабочая, хорошо настраиваемая. Меняя транзистор VT4 можно подключать мощные вентиляторы. Да и напряжение питания, думаю, можно повышать до 20 … 25V. При этом необходимо учитывать рабочее напряжение емкости C2.
Проверку рабочих температур проводил, немного погружая «датчик» в стакан с нагретой водой. Температуру воды в стакане контролировал спиртовым термометром.
В приложенных файлах схема и печатная плата.
А на сегодня всё. Удачи.
16.11.16
Если вдруг найдете в статье неточности или заблуждения. Напишите мне об этом. Я подправлю.
Приложение: Скачать схему и печатную плату