
![]() |
Читая очередной форум о ЦАПах меня начала одолевать мысль о том, что нельзя останавливаться на достигнутом и надо срочно попробовать свои силы в чем-то большем. Посмотрев по радиолюбительским сайтам и прикинув свои возможности, я остановился на ЦАПе PCM1794. |
|---|
Нельзя сказать, что это премиальный образец, но отзывы о его работе очень неплохие. Да и есть несколько радиолюбительских работающих самоделок. Что само по себе говорит об отсутствии принципиальных трудностей, которые не позволят довести дело до конца.
Безусловно я начал с того, что скачал и изучил даташит на PCM1794. Многое для меня осталось не понятно, но я уяснил две вещи. Первая. Если заточить ЦАП под определенный рабочий функционал, то его обвязка будет весьма простой и можно легко обойтись без переключателей и контроллера. А вторая в том, что формат сигнала на входе либо «I2S» либо «Left-Justified», что не как не сочетается с USB. А значит, что перед ЦАПом должен стоять приемник, который будет конвертировать входящий цифровой сигнал в формат, требуемый для ЦАПа. И я остановил свой выбор на CS8416. Насколько я понял, это очень навороченная микросхема, но опять же если отказаться от всевозможных плюшек, то в обвязке останется всего ничего. При этом устройство должно работать на отличненько. Попилив и упростив типовые схемы из даташитов у меня получилось вот такая связка.
Эту схему, как я сейчас понимаю, можно еще немного упростить, убрав джамперы и запаяв резисторы R6…R11 согласно указанным перемычкам. Также, из-за того, что питание ЦАПа и приемника я беру с одного стабилизатора, то резисторы R12…R15 можно вообще не устанавливать.
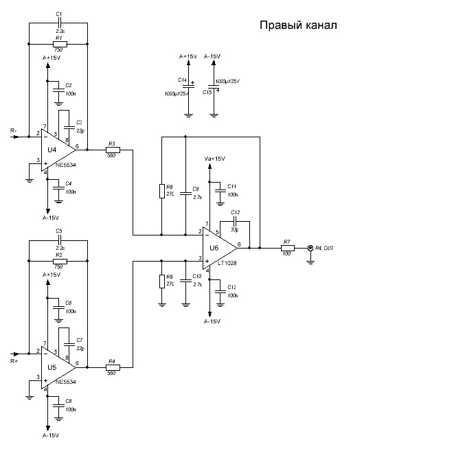
Схему фильтров я не мудрствуя взял прямо из даташита на ЦАП.
Здесь соответственно представлен только один канал. Операционный усилитель LT1028 оказался не из дешевых. Да и в DIP корпусе я его на рынке не нашел. Пришлось припаивать через переходник.
Теперь немного о питании.
Так как у получившегося агрегата имеется много разных входов питания которые рекомендуют разделять, я недолго думая нашел у себя два трансформатора и с помощью них разнес аналоговую и цифровую части.
Светодиодная индикация мне была нужна для того, чтобы понимать, что все напряжения имеются в наличии. Когда буду делать окончательный вариант я их уберу.
Для питания операционных усилителей взял LM317 и LM337 установил их на небольшие радиаторы и отрегулировал выходное напряжение в +-15В с точностью до десятых.
Так как это прототип, то все блоки я делал по отдельности чтобы было проще разбираться в случае если что-то не заработает. Ну и вот, что у меня получилось.
Этот прототип я делал чтобы посмотреть, как все это работает, поэтому не особо парился о качестве деталей. На платах можно видеть различные элементы, которые были взяты на «помойке». Хотя нельзя не упомянуть о том, что все детали подбирались по фактическим номиналам. И да… Микросхемы приемника и ЦАПа паяем строго 6…12 ваттным паяльником.
Как не странно, но все заработало сразу и без танцев. Просто включил и все запело. Честно сказать я этому был приятно удивлен. Но не обошлось и без проблем. Во-первых, я перепутал полярность фильтрующего конденсатора по питанию операционных усилителей, и он у меня благополучно взорвался. Во-вторых, была еще и проблема связанная с подачей аудио сигнала. Дело в том, что на вход приемника необходимо подавать сигнал стандарта S/P-DIF и мне пришлось поискать источник. По началу я подавал сигнал с DVD проигрывателя, но, когда сделал простой конвертер USB - S/PDIF всё встало на свои места.
Что касается звука. С первых минут прослушивания я понял, что ЦАП на PCM2702 очень сильно проигрывает в звучании прототипу на PCM1794. Разница в звучании ну очень сильно заметна. Так, что закажу на Али корпус, операционники, а также кое какие емкости и преступлю к сборке окончательного варианта.
А на сегодня всё. Удачи.
31.08.18
Ну вот. Пришла мне посылочка с Али, и я продолжил работы над ЦАПом. Немного упростил схему модуля убрав резисторы с сигнальных линий между приемником и преобразователем, выкинул джамперы, а также слегка увеличил емкость фильтрующих конденсаторов. В блоке питания убрал лишние светодиоды, а также установил индуктивности на выходных линиях питания цифровой части. Последнее было сделано с целью уменьшения вероятности выпадения устройства в «нирвану» при помехах по питанию. В процессе эксплуатации прототипа было замечено, что изредка, при включении разного рода бытовых приборов, устройство уходит в «нирвану», да еще и своеобразным образом. Создается в впечатление короткого замыкания по линии питания +5V (VL) при котором гаснет индикатор питания, а ЦАП начинает сильно греться. После перезагрузки устройства, методом выключения питания, ЦАП оживает. Но, как я понимаю, эти индуктивности сильно не изменили ситуацию. ЦАП все равно остался чутким к помехам. Кардинальным образом на устойчивость работы повлиял фильтр питания который я сделал ранее. Подключив ЦАП через него зависания прекратились. Так, что я подумываю над тем что, когда буду упаковывать всё в корпус, обязательно добавлю фильтр по питанию.
Схема приемника и ЦАП.
Схема фильтров.
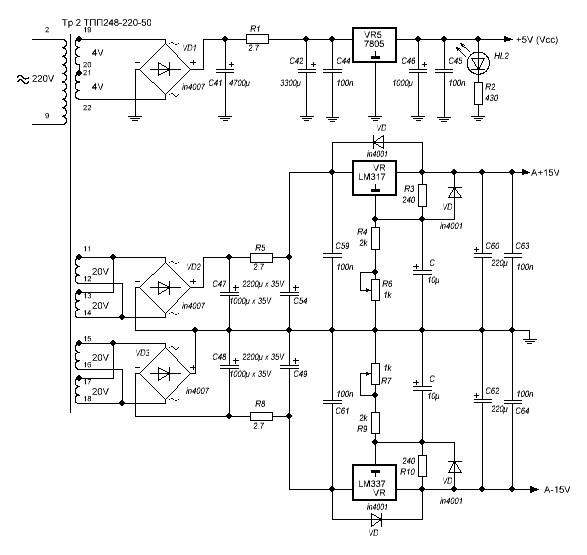
Схема стабилизатора питания цифровой части.
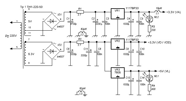
Схема стабилизатора питания аналоговой части.
Из-за того, что имеющиеся у меня трансформаторы гудели, пришлось прикупить парочку 15-ти ваттных тороидальных трансов на 15+15 и 5+5 вольт и домотать на один из них пятивольтовую обмотку.
Я серьезно изменил разводку печатных плат сделав их поменьше при этом уместив приемник, ЦАП и фильтры на одной плате. Т.к. есть мнение, что керамические емкости для звука не подходят, прикупил пленочные конденсаторы и оснастил ими не только аналоговую, но и цифровую часть. В целом это действительно улучшило звук в сравнении с прототипом. Басы стали боле насыщенными.
Еще, в процессе эксплуатации устройства, был замечен серьезный нагрев выходных операционных усилителей LT1028. Я не стал испытывать судьбу и прилепил на них небольшие радиаторы. Так, на всякий случай.
Ну вот. Теперь девайс готов к упаковке в корпус, который уже идет по почте из дружественного нам Китая.
А на сегодня всё. Удачи.
23.10.18
Пока я ждал посылку с Али ЦАП работал через внешний фильтр питания и не разу не ушел в нирвану. Чтобы по максимуму уменьшить возможность зависания, я сделал для него отдельный фильтр и проверил его работу.
Детали для него взял из блока питания от какого-то принтера. Поэтому номиналы не выдуманы, а указаны по факту. За ту неделю что я его эксплуатировал, не было ни одного сбоя.
Наконец-то пришел мне заказанный ранее алюминиевый корпус. Выкроив немного времени на выходных и поработав слесарным инструментом, я наделал в корпусе достаточно отверстий чтобы закрепить все необходимое.
Разъемы и кнопку включения я разместил на задней панели, а на передней оставил только индикатор питания и ошибки. После того как все было размещено внутри нельзя сказать, что там осталось много свободного места.
Ну вот и всё. Эпопея закончена, и я в полной мере наслаждаюсь работой нового устройства. Как я уже писал выше PCM1794 сильно и в лучшую сторону отличается от PCM2702. Конечно 16-ти и 24-х битные ЦАПы сравнивать наверно неправильно. И все-же басы у PCM 1794 глубже, а само звучание чище и прозрачней.
А на сегодня всё. Удачи.
21.11.18
Если вдруг найдете в статье неточности или заблуждения. Напишите мне об этом. Я подправлю.
Приложение: Скачать альбом схем и разводку плат. 31.08.18 Скачать альбом схем и разводку плат. 23.10.18 Скачать альбом схем и разводку плат. 21.11.18