
![]() |
Электронная нагрузка вещь в обиходе не очень нужная, но вот когда надо проверить блок питания или разрядить аккумулятор, сразу же возникает вопрос. Где взять нагрузку? В качестве мощных нагрузок чаще всего используют автомобильные лампы, так как при напряжении в 12V они имеют приличную мощность (50...100W), а значит, способны забрать уйму энергии от источника. Но такая нагрузка не универсальна. Поэтому и приходится делать устройство, которое сможет заменить ослепительную гирлянду. :-) |
|---|
Для начала давайте разберем схему. Я не претендую на оригинальность, так как подсмотрел составные элементы здесь и адаптировал под то, что имелось у меня из деталей.
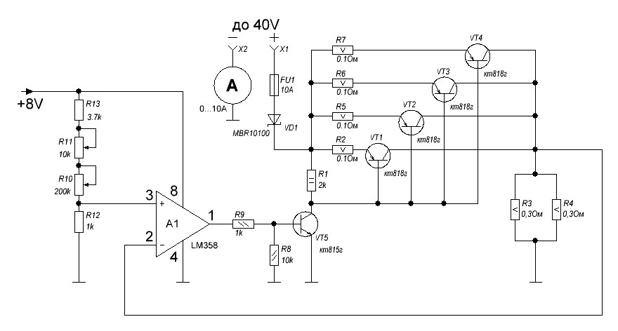
Цепь защиты составлена из плавкого предохранителя FU1 и диода VD1 (возможно она лишняя). Нагрузка выполнена на четырех 818 транзисторах VT1…VT4. У них приемлемые характеристики по току и рассеиваемой мощности, а также они не дороги и не являются дефицитом. Управление VT5 на 815 транзисторе, а стабилизация на операционном усилителе LM358. Амперметр, показывающих ток, проходящий через нагрузку, я установил отдельно. Т.к. если амперметром заменить резисторы R3 R4 (как в схеме по ссылке выше), то, на мой взгляд, будет теряться часть тока, который потечет через VT5 и показания будут занижены. А судя по тому, как нагревается 815, ток через него протекает приличный. Я даже подумываю, что между эмиттером VT5 и землей надобно поставить еще одно сопротивление Ом так в 50…200.
Отдельно надо рассказать о цепи R10…R13. Так как регулировка происходит не линейно, необходимо брать одно переменное сопротивление в 200…220 кОм с логарифмической шкалой, либо ставить два переменных резистора, которые обеспечивают плавное регулирование во всем диапазоне. При чем R10 (200кОм) регулирует ток от 0 до 2.5А, а R11 (10 кОм) при выкрученном в ноль R10 регулирует ток от 2.5 до 8 А. Верхний предел тока устанавливается резистором R13. При настройке будьте осторожны, если напряжение питания случайно попадет на третью ногу операционного усилителя, 815 открывается полностью, что с большой вероятностью приведет к выходу из строя всех 818 транзисторов.
Теперь немного о блоки питания для нагрузки.
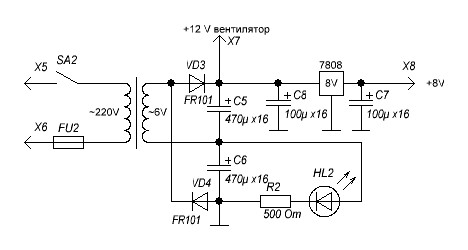
Нет, это не извращение. Просто у меня под рукой не нашлось малогабаритного трансформатора на 12 вольт. Пришлось делать умножитель и повышать напряжение с 6-ти вольт до 12-ти для вентилятора и ставить стабилизатор для питания самой нагрузки и сигнализации.
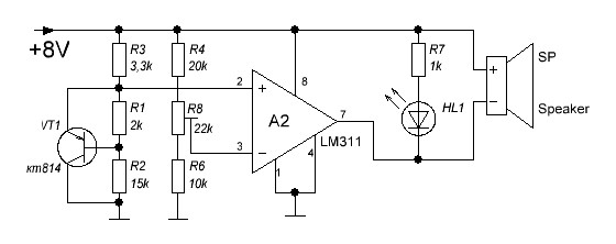
Да, в это устройство я вставил простенькую сигнализацию по температуре. Схему я подсмотрел здесь. Когда радиатор нагревается выше 90 градусов, включается красный светодиод и пищалка с интегрированным генератором, которая издает очень неприятный звук. Это указывает на то, что пора снижать ток в нагрузке, а то можно лишиться устройства из-за его перегрева.
Казалось бы, при таких мощных транзисторах, которые выдерживают до 80 вольт и 10 А суммарная мощность должна быть не менее 3 кВт. Но, так как мы делаем «кипятильник» и вся мощность источника уходит в тепло, то ограничение накладывается показателем рассеиваемой мощности транзисторов. По даташиту она всего лишь 60 Вт на один транзистор, а с учетом того, что теплопроводность между транзистором и радиатором не идеальна, то фактическая рассеиваемая мощность и того меньше. И поэтому чтобы хоть как-то улучшить теплоотвод я прикрутил транзисторы VT1…VT4 непосредственно к радиатору без прокладок на теплопроводную пасту. При этом мне пришлось организовать специальные накладки на радиатор, чтобы он не замыкал на корпус.
К сожалению, у меня не было возможности протестировать работу устройства во всем диапазоне напряжений, но при 22V 5A нагрузка работает, стабильно не перегреваясь. Но как всегда в бочке меда есть и ложка дегтя. Из-за недостаточной площади радиатора взятого мной, при нагрузке более 130 ватт, через какое-то время (3…5 минут) транзисторы начинают перегреваться. На что указывает сигнализация. Отсюда вывод. Если будете делать нагрузку, берите радиатор как можно большей площади и обеспечите ему надежное принудительное охлаждение.
Также ложкой дегтя можно считать небольшой дрейф в сторону уменьшения тока нагрузки на 100…200 мА. Думаю этот дрейф происходит из-за нагрева резисторов R3, R4. Так, что если есть возможность найти резисторы на 0,15 Ом на 20 Вт или больше, то лучше использовать их.
В целом схема, насколько я понял, не критична к замене деталей. Четыре 818транзистора можно заменить двумя кт896а, кт815г можно, а возможно и нужно, заменить на кт817г. Операционный усилитель думаю тоже можно взять другой.
Хочу особо подчеркнуть, что обязательно при наладке ставьте резистор R13 не менее 10 кОм, потом по мере понимания какой ток вам нужен, уменьшайте это сопротивление. Печатную плату не выкладываю, потому, что монтаж основной части нагрузки сделан навесным.
А на сегодня всё. Удачи.
20.11.15
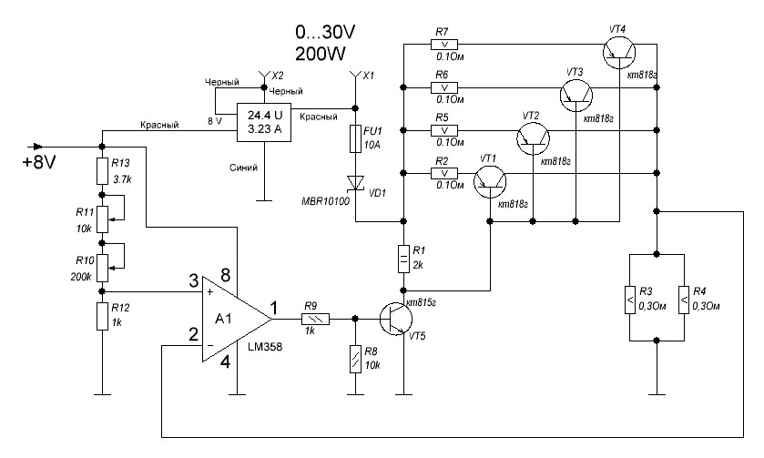
Как оказалось, нагрузкой мне приходится пользоваться регулярно и в процессе ее использования пришло понимание того, что по мимо амперметра также нужен вольтметр чтобы контролировать напряжения источника. На Али мне попался небольшой приборчик, который совмещает в себе вольтметр и амперметр. Приборчик 100 V / 10 А мне обошёлся в 150 рублей с пересылкой. Как по мне это копейки т.к. полтарашка пива стоит примерно столько же. Недолго думая я заказал два.
Прикрутил его вместо амперметра и протестировал. Заработал сразу, но показывал черт знает что. Оказалось, его, в данной схеме, надо подключать так, чтобы земля прибора оказалась со стороны источника, а не со стороны нагрузки.
Вообще приборчик не прихотлив в отношении питания, собран качественно и имеет регулировку как по напряжению, так и по току в виде двух переменных резисторов. Так, что, если потребуется корректировка — это легко осуществить.
На всем диапазоне от 0 до 8 А разница в показаниях между прибором и мультиметром составляет чуть больше одной десятки, что меня устраивает в полной мере.
А на сегодня всё. Удачи.
27.07.17
С появлением 3D принтера мне захотелось облагородить мордочку у нагрузки. Да так я этим увлёкся, что от старой схемы почти ничего и не осталось.
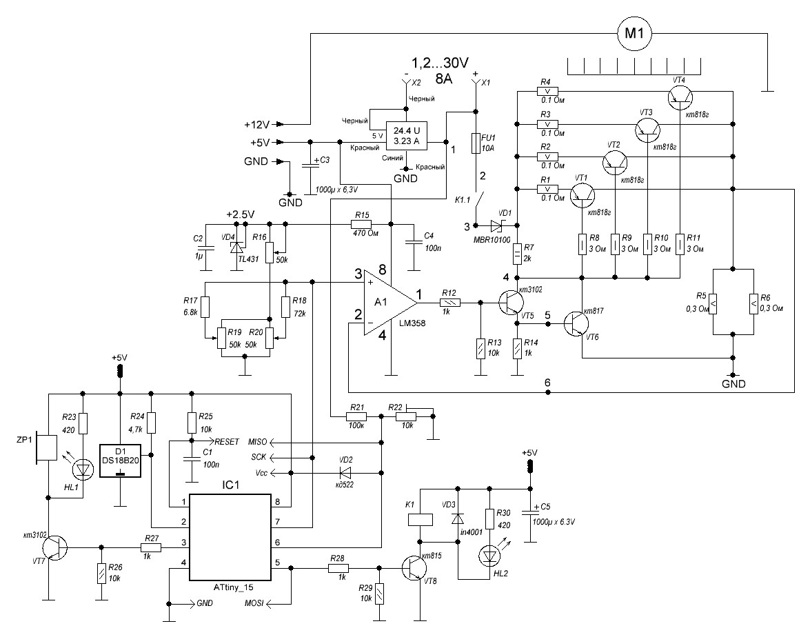
В обновлённой схеме полностью переработана регулировка мощности, добавлены защитные сопротивления, а также полностью переработана система защиты. Из пассивной пищалки она стала активной и по мимо защиты по перегреву добавилась защита от повышенного входного напряжения.
Как видно схема регулировки мощности получила модуль опорного напряжения на TL341, а также новое подключение управляющих переменных резисторов. Теперь для грубого регулирования во всем диапазоне используется резистор R19, а для точной настройки в диапазоне одного ампера используется резистор R20. При этом подбирая резисторы R17 (от 5 до 10 кОм) можно регулировать начальный диапазон точного регулирования, а подбирая резистор R18 (от 60 до 100 кОм) диапазон точной настройки при максимальной нагрузке. R16 настраивается при первом включении. Перед включением его надо выставить примерно на 50% (25кОм) и вывернуть в ноль R19 и 20. Затем включить нагрузку и если ничего не сгорело, то подключить ее к мощному блоку питания. Подаем на нагрузку около 5 вольт и поворачиваем на максимум R20, контролируя ток нагрузки. Если все хорошо, то при выкрученном на максимум R20 ток должен быть в районе одного ампера. Затем медленно поворачиваем R19 и смотрим, как изменяется ток. Если резистор R19 повернут на максимум, а ток нагрузки маловат, то плавно уменьшаем сопротивления R16. Если наоборот, R19 еще не на максимуме, а ток уже зашкаливает, значит, увеличиваем сопротивление R16. Добиваемся, чтобы при максимальном положении R19, R20 ток через нагрузку был максимальный. Т.к. транзистор кт815 сильно грелся я заменил его на кт817 и добавил кт3102 для его управления.
Также был полностью заменен блок питания. Вместо старого трансформатора теперь стоит импульсник от какого-то разобранного мной устройства. Блок оказался как нельзя кстати. Помимо 5 вольт для питания управления у него имеется и 12V. Поэтому задача с питанием вентилятора решилась сама собой.
Схема защиты претерпела самые большие изменения. При повышенном входном напряжении (30 V) или превышении температуры радиатора выше 75 градусов МК понижает нагрузку до нуля и отключает устройство. При этом сопровождает свои действия звуковой и световой индикацией.
Сердцем схемы защиты является ATtiny_15 этот своеобразный выбор МК продиктован желанием побыстрей избавится от этого микроконтроллера. Потому как выкинуть его было жалко, а писать под него программы тяжело. Из-за того, что ни одна среда разработки которыми я пользуюсь не поддерживает для него написания программ на СИ.
Очень странный контроллер, заточенный для работы с АЦП. И все же. Помучившись немного я смог написать под него программу на ассемблере используя CV_AVR. Как я это сделал можно посмотреть в прилагаемых файлах. Но предупреждаю это еще то извращение.
Есть один нюанс!!! Дело в том, что для обмена данными с датчиком температуры необходимо организовывать точные отсчеты времени. Поэтому если после прошивки датчик температуры не будет работать, то необходимо будет откалибровать внутренний генератор. Для этого необходимо посмотреть калибровочный байт для вашего МК. У ATtiny_15 он единственный и его можно посмотреть с помощью PonyProg. Затем открыть проект в CV_AVR и вставить в строку калибровки генератора свои данные.
;Калибруем генератор ldi r_temp, 0x5D ;для каждого МК индивидуальна out OSCCAL, r_temp ;калибруем генератор
Как вариант можно просто закомментировать эти строки в надежде на то, что при запуске МК самостоятельно подставить калибровочный байт в регистр OSCCAL. После чего необходимо скомпилировать новый файл и прошить его.
Для прошивки контроллера внутри схемы необходимо выкрутить переменное сопротивление R22 на максимум так, чтобы оно не замыкало на землю сигнал MISO.
Запускать нагрузку необходимо с подключенным DS18D20. В противном случае нагрузка будет уходить в аварию.
После того как МК запрограммирован необходимо отсоединить программатор и подав на вход напряжение при котором должна срабатывать защита установить порог резистором R22. При срабатывании защиты по высокому напряжению раздается постоянный звуковой сигнал, при этом реле отключает вход от нагрузки.
После установки порога срабатывания по входному напряжению необходимо снизить его до рабочих величин и слегка покрутив резисторы R19 и R20, убедится, что нагрузка работает.
Для проверки датчика температуры необходимо отсоединить его, при этом должен раздаться сигнал (два коротких через большую паузу) и включится защита. Если это произошло, то защита по обрыву датчика температуры работает. Подключив датчик обратно необходимо перезапустить нагрузку и нагреть датчик выше 75 градусов. При этом сработает защита и будет подаваться звуковой прерывистый сигнал. Он будет пищать пока датчик не охладиться до 50 градусов. После чего нагрузка снова включится в работу.
Т.к. размыкать 8А через реле дело неблагодарное, то перед срабатыванием реле защита сажает неинвертирующий вход операционного усилителя A1 на землю. Мощность падает и только после этого МК размыкает реле. Включение нагрузки происходит в обратной последовательности. После включения реле вывод (7) МК переходит в третье состояние и позволяет увеличить мощность, потребляемую нагрузкой.
Да. Т.к. схема обратной связи простая и не имеет каких-либо компенсаций, то, как я писал сильно выше, имеется дрейф мощности в зависимости от нагрева. Резисторы R5 и R6 греются как кипятильники поэтому я их поместил в зону потока охлаждающего радиатор воздуха. 10 ватт - это минимальная суммарная мощность для этих резисторов лучше поставить два по 10 ватт. Уверен, будет намного надежнее.
Если кому понадобится увеличить мощность нагрузки выше 240 ватт, то необходимо наращивать количество кт818. У них рассеиваемая мощность 60 ватт. Также придется увеличивать мощность резисторов R5, 6. Необходимо будет заменить защитный диод VD1 на что-то более мощное, а также заменить предохранитель FU1.
Немного о предохранителе. Он сильно греется (по понятным причинам) и поэтому я подумываю либо увеличить его ток, либо убрать его вообще из схемы.
Безусловно, нагрузка будет работать и без защиты. В этом случае вместо контактов реле К1.1 ставим перемычку и убираем все что касается системы защиты. Но тогда надо ставить большой радиатор с принудительным охлаждением ну и по входящему напряжению рассчитывать максимально возможный ток чтобы не спалить транзисторы.
В приложенных файлах схема, плата, прошивка и проект в CV_AVR.
А на сегодня всё. Удачи.
09.03.2021
Если вдруг найдете в статье неточности или заблуждения. Напишите мне об этом. Я подправлю.
Приложение:
Скачать предыдущие схемы в формате .spl.
04.03.2021 Схема, плата, прошивка и проект в CV_AVR.