
![]() |
Один программатор - это хорошо, а два лучше. Поэтому я решил к своему STK-200 сделать что-нибудь еще. Посмотрел на имеющийся, на сегодняшний день, выбор простеньких USB программаторов для AVR и понял, что на круг их два. Первый USBAsp – который можно купить на Али по 100 руб. за штуку (2019год) и второй USBTiny который на том же Али стоит в районе 200 рублей. Безусловно 100…200 рублей не деньги, но и покупать их как-то не спортивно. |
|---|
Оба программатора просты, но т.к. у меня заваляласьTiny 2313 которую я никак не могу пристроить, то решил начать с USBTiny.
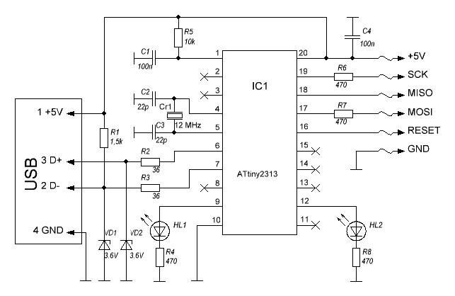
Схема, можно сказать, стандартная от себя я практически ничего не добавлял. Для упрощения разводки и уменьшения габаритов устройства загнул в верх ненужные ножки контроллера и использовал в основном SMD компоненты. В результате получилось вот так.
Для того чтобы залить программу в программатор необходимо к дорожке RESET (первая нога МК) подпаять проводок, а питание и другие сигналы подключить через выходной шлейф. После того как прошили основную программу, которая находится в приложенных файлах (USB_Tiny_1.4.hex), необходимо запрограммировать фьюзы. Запрограммированными т.е. имеющими 0 (ноль) должны быть SPIEN (по умолчанию), SUT0 и CKSEL0. Все остальные должны иметь единицу, т.е. быть не запрограммированными. О программировании конфигурационных ячеек можно немного почитать здесь.
После программирования мы убираем проводок от RESET и включаем программатор. На устройстве загорится светодиод, подключенный к девятой ноге, а винда хрюкнет о том, что найдено новое неопознанное устройство. После установки драйвера (см. приложенные файлы папка - usbtinyisp_libusb-win32_1.2.1.0) винда опознает девайс, а в диспетчере устройств появиться USBTiny. Вот и всё. Осталось добавить то, что этот программатор работает как с некоторыми средами разработки, так и с большим количеством программ для прошивки МК. Одна из них, SinaProg2.1.1, находится в прилагаемых файлах. О том, как с ней работать есть много статей и видео в интернете.
Если что-то осталось непонятно о USBTiny, то еще можно почитать домашнюю страничку программатора, а также здесь и здесь.
А на сегодня всё. Удачи.
30.09.2019
Если вдруг найдете в статье неточности или заблуждения. Напишите мне об этом. Я подправлю.
Приложение: Схема, разводка, прошивка, драйвер и программа для работы с USBTiny.